0575-82392611
shiqiong@longnengpower.cn
浙江省绍兴市上虞区曹娥街道东山路15号

0.435~0.47元/Wh,卧龙储能/中车株洲所预中标包头铝业135MW/540MWh直流侧采购

发布时间:2024-07-12 10:03

储能与电力市场获悉,7月11日,包头铝业产业园区绿色供电项目135MW/540MWh电化学储能工程2个标段直流侧采购发布中标候选人公示。此前,该项目储能交流侧及附属设备PC已公布中标候选人。


卧龙储能、中车株洲所分别预中标81MW/324MWh、54MW/216MWh直流侧系统,南瑞继保预中标135MW/540MWh交流侧及附属设备PC。


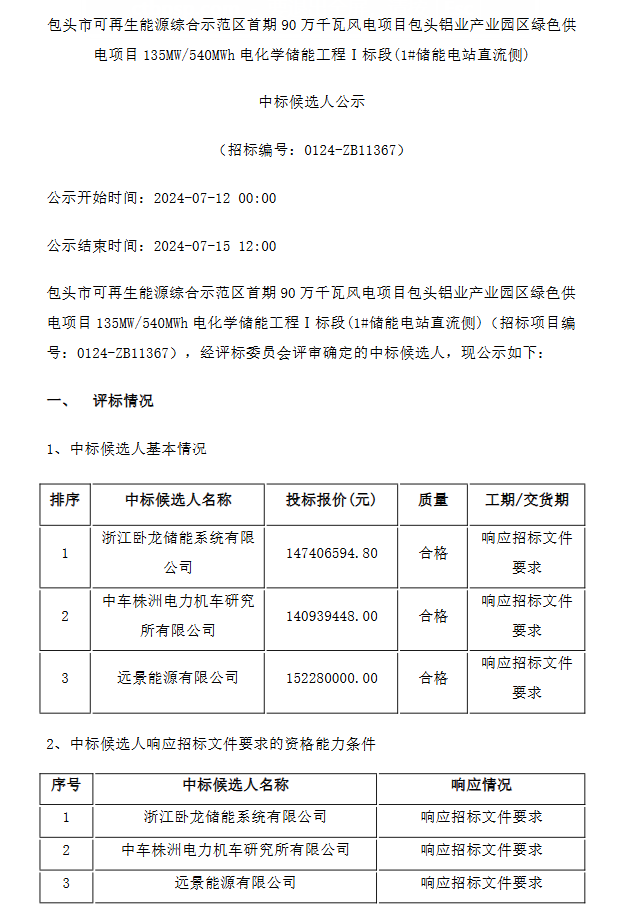
标段I:81MW/324MWh直流侧系统


卧龙储能以14740.66万元的报价,折合单价0.455元/Wh位列第一中标候选人;


中车株洲所以14093.95万元的报价,折合单价0.435元/Wh位列第二中标候选人;


远景储能以15228万元的报价,折合单价0.47元/Wh位列第三中标候选人。


标段II:54MW/216MWh直流侧系统


中车株洲所以9396万元的报价,折合单价0.435元/Wh位列第一中标候选人;


远景储能以10152万元的报价,折合单价0.47元/Wh位列第二中标候选人;


比亚迪以9936万元的报价,折合单价0.46元/Wh位列第三中标候选人。


另外,135MW/540MWh储能交流侧及附属设备PC中标候选人详情如下:


南瑞继保以9070万元的报价,折合单价0.168元/Wh位列第一中标候选人;


中车株洲所以8580万元的报价,折合单价0.159元/Wh位列第二中标候选人;


煜邦智源以8711.47万元的报价,折合单价0.161元/Wh位列第三中标候选人。


图片


据悉,标段I共有32家企业参与报价,报价范围为:0.418~0.61元/Wh,平均报价0.494元/Wh。其中,中标候选人报价范围0.435-0.47元/Wh


图片


标段II共有34家企业参与报价,报价范围为:0.423~0.61元/Wh,平均报价0.495元/Wh其中,中标候选人报价范围0.435-0.47元/Wh


图片


交流侧及附属设备PC共有10家企业参与报价,报价范围为:0.159~0.313元/Wh,平均报价0.227元/Wh


图片

据招标公告显示,项目位于内蒙古包头市达茂旗,极端最低温零下40℃。本期一次性建设1套135MW/540MWh储能系统,电池采用磷酸铁锂电池,储能时间4小时。划分为两个标段,其中:I标段(1#储能电站直流侧)、Ⅱ标段(2#储能电站直流侧)。


1#储能电站直流侧本标段储能系统招标范围包括但不限于81MW/324MWh(直流侧标称容量)储能系统所需设备的供货及安装。


2#储能电站直流侧本标段储能系统招标范围包括但不限于54MW/216MWh直流侧标称容量)储能系统所需设备的供货及安装。


直流侧系统招标范围具体包括电池系统(集装箱形式,含BMS)、设备的设计及供货范围内设备元件的选择、设计、制造、提供图纸资料、出厂试验、供货、包装、发运、现场吊装、基础交货、单体调试、协助验收等。详见招标技术规范书。该标段须满足招标方提供的PCS设备相适应匹配,并负责单体调试,配合储能系统(PCS系统)联调,并网时应满足电网的各项实验要求。不含储能系统土建部分,电池舱外观形状、色差均与升压站预制舱保持一致。具体数量及要求详见技术规范书。


储能交流侧及附属设备招标范围:包括但不限于135MW/540MWh储能系统的所有土建施工、EMS控制系统、智能辅助控制系统、升压变流系统、配电系统、综自系统(不含安装)等设备PC招标,提供的设备需与招标方提供的直流设备相适应匹配,并负责单体调试及招标方提供的直流设备联调,备品备件及专用工具的制造、试验、包装、运输、交货、监督和现场安装、提供工厂图纸及资料,以及现场安装调试阶段的质量检查、试验、试运行、验收、技术文件的编制和提交等技术服务工作。并网时应满足电网的各项实验要求。35kV开关柜应按照招标方一次预制舱招标的35kV开关柜采购。在质保期内,需2-3人在驻场服务。具体数量及要求详见技术规范书、工程量清单。


原文如下:


图片

图片

图片